关于实行“愿检尽检”免费核酸检测的
通 告
为应对当前严峻复杂的疫情形势,进一步织密疫情防控网,尽最大限度排查、及早发现疫情防控风险点,经寿光市委统筹疫情防控和经济运行工作领导小组(指挥部)研究同意,在寿光市范围内开展群众“愿检尽检”免费核酸检测,现将有关事项通告如下:
一、“愿检尽检”人员范围及执行时间
自本通告发布之日起至2022年3月底,寿光市所有居民(包括暂住居民)携带身份证,均可按个人意愿进行免费核酸检测。
境外及疫情中、高风险地区来寿返寿人员等重点人群以及其他“应检尽检”人群,仍按原渠道由相关镇街区、部门单位统筹组织采样。
二、“愿检尽检”流程
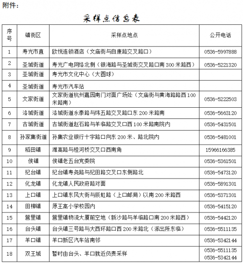
(一)采样。当前共设置18处核酸检测“愿检尽检”采样点(具体见附件),有检测意愿的人员可就近选择采样点进行采样,采样时间为:每天上午8:30—10:30,下午2:00-4:00。
人民医院、中医医院、妇幼保健院、东城医院、和信医院、光明医院开通24小时采样检测服务。
广大群众要落实一米线、戴口罩等疫情防控要求,避免人员聚集。采样点工作人员要做好个人防护,为群众提供优质服务。
(二)结果查询。群众采样后,若24小时内未接到疾控机构通知,则说明核酸检测阴性。采样1-2天后,可在个人“健康码”系统内查询检测结果。
本次免费开展的“愿检尽检”服务,原则上不提供纸质核酸检测证明,仅作为群众“提前排查风险”的手段。
三、检测经费
“愿检尽检”人员免费检测,检测费用由财政承担,各检测机构要详细做好“愿检尽检”人员信息登记。
寿光市委统筹疫情防控和经济运行
工作领导小组(指挥部)
2022年3月11日


